为稳步推进我市长期护理保险制度(以下简称“长护险”)试点工作,确保长护险基金使用高效和规范,近日,天津市医保局制定了《天津市长期护理保险基本服务项目目录(试行)》(以下简称《长护项目目录》),对长护险基本服务范围、居家护理定点护理机构专护包、居家护理亲情照护包、居家护理亲情照护包等项目的内容、服务标准以及时长等信息进行了明确。该文件正在公示期,市民可于3月8日18:00前反馈相关意见建议。
01
规范长护险基本服务范围
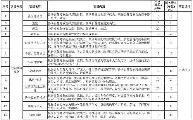
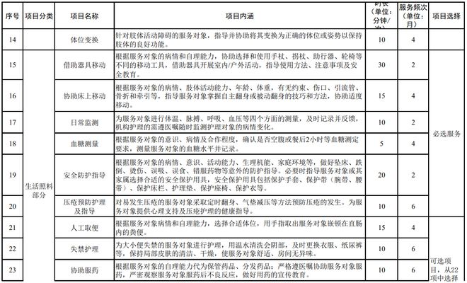
长护险基本服务范围通过制定《长护项目目录》进行准入管理和动态调整。《长护项目目录》包括生活照料类和医疗护理类(见文末配图)。纳入《长护项目目录》的基本服务项目,相关费用可由长护险基金按规定支付。
02
优化长护险基金支付方式
根据长护险服务类别,坚持科学合理、易行高效原则,不断优化长护险基金支付方式。长护险基金对于居家护理,实行按服务包付费为主的支付模式;对于机构护理,实行按床日付费为主的支付模式,提高基金使用效能。
03
做好长护项目目录执行工作
定点护理机构提供机构护理时,应按照《长护项目目录》相关项目内涵和标准,结合享受长护险待遇人员身体状况和需求,合理制定护理计划并提供护理服务。定点护理机构专业照护人员提供全部居家护理服务的,按照《居家护理定点护理机构全护包》执行(见文末配图);亲情照护人员提供基本生活护理服务的,基本生活护理服务部分按照《居家护理亲情照护包》执行(见文末配图),在此基础上同时申请定点护理机构提供专业护理服务的,专业护理服务部分按照《居家护理定点护理机构专护包》执行(见文末配图)。定点护理机构提供居家护理时,应指导参保人员合理选择护理服务项目,制定护理服务计划,并与之签订协议。
04
加强对长护服务监督管理
医保障经办机构指导委托经办机构,加强对居家护理服务项目执行情况的核查管理,同时加快推进人脸识别、实时定位、视频稽核、电子签名等创新技术在日常服务检查管理中的应用,并建立投诉举报、满意度调查等机制;对于机构护理服务,要加强对定点护理机构日常巡查,确保真实服务。各区医保局统筹做好辖区内长护险基金监管工作,加强基层医保基金监管能力建设,把医保基金监管纳入乡镇政府综合监管体系,持续加大对骗保套保等违法违规行为的打击力度。
天津市长期护理保险基本服务项目目录
包括头面部清洁、洗发、理发、剃胡须、口腔清洁与护理、手部、足部清洁、指/趾甲护理、会阴护理、沐浴/擦浴、协助进食/水及指导、协助更衣及指导、整理床单元、协助排泄、体位变换、借助器具移动、协助床上移动、日常监测、血糖测量、安全防护指导、压疮预防护理及指导、人工取便、失禁护理、协助服药、皮肤外用药涂擦、生活自理能力训练、健康生活指导与精神慰藉、睡眠照护及指导、膀胱造瘘口护理及指导、结肠造瘘护理、其他造口护理、压力性损伤护理及指导、伤口换药、人工气道护理、鼻饲进食、鼻胃管护理、留置尿管的护理、胰岛素注射及指导、物理降温、无创辅助通气、人工肛门便袋护理、灌肠、协助叩背排痰等42项具体服务内容。










居家护理定点护理机构全护包
包括头面部清洁、洗发、理发、剃胡须、口腔清洁与护理、手部、足部清洁、指/趾甲护理、会阴护理、沐浴/擦浴、协助进食/水及指导、协助更衣及指导、整理床单元、协助排泄、体位变换、借助器具移动、协助床上移动、日常监测、血糖测量、安全防护指导、压疮预防护理及指导、人工取便、失禁护理、协助服药、皮肤外用药涂擦、生活自理能力训练、健康生活指导与精神慰藉、睡眠照护及指导、膀胱造瘘口护理及指导、结肠造瘘护理、其他造口护理、压力性损伤、护理及指导、伤口换药、人工气道护理、鼻饲进食、鼻胃管护理、留置尿管的护理、胰岛素注射及指导、物理降温、无创辅助通气、人工肛门便袋护理、灌肠、协助叩背排痰等42项具体内容。



居家护理亲情照护包
包括头面部清洁、洗发、剃胡须、口腔清洁与护理、手部、足部清洁、指/趾甲护理、协助进食/水及指导、协助更衣及指导、整理床单元、体位变换、日常监测、协助服药、睡眠照护及指导等13项服务内容。


居家护理定点护理机构专护包
包括理发、会阴护理、沐浴/擦浴、协助排泄、协助床上移动、借助器具移动、血糖测量、压疮预防护理及指导、安全防护指导、失禁护理、人工取便、皮肤外用药涂擦、生活自理能力训练、健康生活指导与精神慰藉、膀胱造瘘口护理及指导、结肠造瘘护理、其他造口护理、压力性损伤护理及指导、伤口换药、人工气道护理、鼻饲进食、鼻胃管护理、留置尿管的护理、胰岛素注射及指导、物理降温、无创辅助通气、人工肛门便袋护理、灌肠、协助叩背排痰等29项服务内容。


| 幸福老年养老网 www.xingfulaonian.com |
作者: 文章来源: 天津广播
版权声明:本文的版权归原作者所有,不代表幸福老年养老网观点和立场。
本站仅提供信息存储空间服务,不拥有所有权,不承担相关法律责任。如发现本站有涉嫌抄袭侵权/违法违规的内容,请发送邮件至 shayyl@qq.com 举报,一经查实,本站将立刻删除。


